咨询热线: 18225968333
联系我们Contact us
全国咨询热线18225968333

公积金提取代办

公司地址:上海华能联合大厦

联系电话:13065553707

石家庄行业资讯

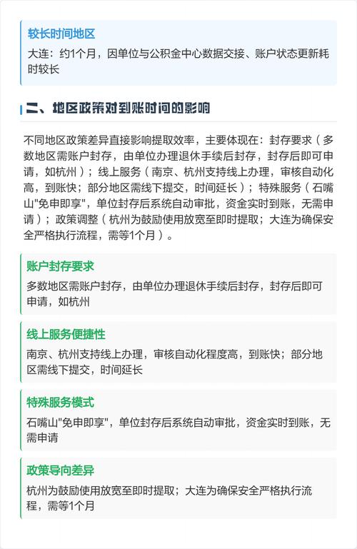
石家庄公积金提取新政解读_公积金新政解读提取多久到账

发布时间:2026-04-01 09:51:49

今天是4月1号。

早上,当我出门之际,风轻柔地,拂面而来,有股暖洋洋之感,此时蓦然间,我忆起,去年同一时刻,我母亲住院,要进行手术,我伫立在医院缴费窗口前,将手机里所有银行卡余额逐一翻遍,最终却是刷了信用卡支付费用。

那时候我公积金账户里躺着四万多块钱。

取不出来。病种不在名单上。

物业费也能提了?

就在刚刚,我刷着手机,瞅见朋友发送过来一条链接公积金提取新政解读,声称安徽那个地方出台了新政策,从4月1号起,物业费能够提取公积金。

我愣了一下。

认真瞧,每一年之中最多能够提升四千二百块 ,虽说数量并非很多,然而却足以交挺长时期的了。

请问你是否明白,这般感受如同——你始终认定那笔钱财是毫无用处停滞不动的钱,它锁闭于柜子里头,竟然在某一日之际有人对你讲,原来钥匙实际上一直是插在锁上面的。

大病提取,从9种到35种

这是我最想说的。

公积金提取新政解读

起初,得上系统性红斑狼疮的是我妈,然而名单当中却并没有,如此一来只能我们自行忍受。要是你有过相关经历,你必定会明白那种感受:明明账户里存有一笔钱,可就是没办法拿到手。

现在安徽那边,重大疾病提取的病种从9种扩到了35种 。

包括系统性红斑狼疮性肾病 。

我没法确定你身处的城市是不是有进行跟进,可我觉着这是一种信号。公积金所蕴含的钱财,终究是开始往“人”的需求方向上去靠拢了。

家里人生病,能用你的公积金吗

能。

起码安徽所施行的政策乃是,配偶住院接受重大疾病治疗,父母住院接受重大疾病治疗,子女住院接受重大疾病治疗,这些情形下均能够提取。

徐州那边也是,配偶、父母、子女得病,都可以申请提取 。

这意味着什么?

这寓意着,你不必要如同我去年冬天那般,伫立至缴费窗口跟前,对着手机呈现发愣的状态了啦。

4月1日,不止是愚人节

公积金提取新政解读

今天还是很多地方新政落地的日子。

六安的商贷按月提取业务,今天开始受理了 。

提取额度在临夏州针对租房这一情况而言,于今日开始出现了上涨之态势,其额度从原本每年的2.4万,提升至了3万。

在上海,公积金贷款额度于今日起,最高可达240万,而对于多子女家庭而言,其额度还能够上浮至324万。

你察觉到了没?这些政策压根儿不是那种“办也行不办也行”所构成的摆设,而是实实在在的钱财呀。

有个热搜,和公积金无关,但我觉得有关

今时刷见一则新闻,在“国际无废日”于山东所开展的活动,其主题乃是“践行光盘行动公积金提取新政解读,防范食品浪费”。

我一开始觉得这跟公积金有什么关系?八竿子打不着。

后来我想通了。

不产生废弃物之日所谈论的聚焦于财物充分发挥其功用,住房公积金新政策所阐述的同样是财物充分发挥其功用,你缴存入其中的款项,是不应处在账户内部处于闲置状态的呀,而是理应在你呈现最为迫切需求的时刻,流淌出来的呀。

公积金提取新政解读

一个讲资源不浪费,一个讲钱不闲置。

写到最后

我清楚,对于政策而言,它是一种情况,然而当真正着手去办理相关事宜之际,或许还得去跑腿公积金提取新政解读,还得去填写有关表格,还得等待审批。但起码,门是开启着的。

如果你最近刚好有这些需求:

交物业费手头紧

家里有人生病住院

想装修但不想借钱

还商贷压力大

找找你所在城市的公积金新政策去打探一番吧,今儿个是4月1号,好多地方的新规定恰好在今日开始施行。

别让你的钱,在账户里过愚人节。

在线客服
联系方式

热线电话

18225968333

上班时间

周一到周五

公司电话

13065553707

二维码
线